院长邮箱
书记邮箱
人才招聘
学校主页
首页
学院概况
学院简介
机构设置
学院领导
发展历程
师资队伍
软件工程系
网络工程系
计算机科学与技术系
物联网工程系
数据科学与大数据系
计算中心
实验中心
教育教学
本科生培养
研究生培养
留学生培养
学科科研
学科建设
学术科研
创新创业
学科竞赛
成果展示
创新团队
党建工会
组织机构
党建工作
工会工作
安全工作
学团工作
招生就业
招生工作
就业工作
招聘信息
信息公开
公告公示
会议纪要
规章制度
常用下载
校友风采
您目前的位置:
首页 >>
招生就业 >>
招聘信息 >> 正文
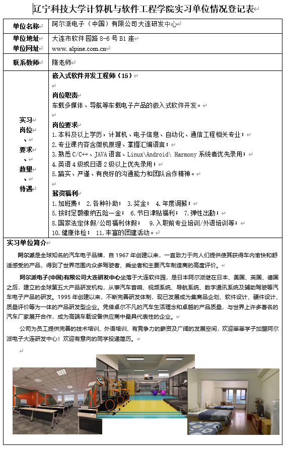
阿尔派电子(中国)有限公司大连研发中心招聘信息
发布日期:2023-05-26
附件【
阿尔派电子(中国)有限公司大连研发中心.doc
】已下载
次
半岛电竞_半岛电竞(中国)
|
AG平台
|
中欧电竞官网
|
PG在线登录官网
|
开元电竞(中国)官方网站
|
AG官网
|
PG在线登录官网_PG(中国)
|
AG集团官网(中国)官方网站
|
PG线上平台(集团)官方网站
|